内部渲染架构
这个页面是对 Godot 4 内部渲染器设计的高阶概述。不适用于旧版本的 Godot。
这个页面的目标是记述最符合 Godot 设计理念的设计决策,为新的渲染贡献者提供入手点。
如果你有关于内部渲染的问题在此未得到解答,欢迎在 Godot 贡献者聊天的 #rendering 频道中进行提问。
备注
如果你在理解这个页面上的概念时遇到了困难,建议先过一遍 LearnOpenGL 等 OpenGL 教程。
Modern low-level APIs (Vulkan/Direct3D 12/Metal) require intermediate knowledge of higher-level APIs (OpenGL/Direct3D 11) to be used effectively. Thankfully, contributors rarely need to work directly with low-level APIs. Godot's renderers are built entirely on OpenGL and RenderingDevice, which is our abstraction over Vulkan/Direct3D 12/Metal.
渲染方法
Forward+
这是一种前向渲染器,使用集群方法实现光照。
集群光照使用计算着色器将灯光按照 3D 视锥栅格进行分组。然后在渲染时,像素就能够查询影响某个栅格单元的有哪些灯光,仅对影响该像素的灯光进行光照计算。
这种方法能够大幅提升在桌面硬件上的渲染性能,但是在移动端会略为低效。
移动端
This is a forward renderer that uses a traditional single-pass approach to lighting. Internally, it is called Forward Mobile.
针对移动平台设计,但是也能够在桌面平台运行。这种渲染方法针对移动 GPU 进行了优化。移动 GPU 的架构与桌面 GPU 有很大的区别,因为需要考虑电池使用、散热、读写数据时的总体带宽限制等约束。对计算着色器的支持也非常有限,甚至完全不支持。因此,移动渲染器单纯使用基于光栅的着色器(片段/顶点)。
与桌面 GPU 不同,移动 GPU 执行的是基于图块的渲染。整个图像不是作为整体渲染的,而是会细分为较小的图块,适合放置到移动 GPU 更快的内部存储中。图块单独渲染后就会写入到目标纹理上。图形驱动会自动进行这一步操作。
问题在于,这种做法会在我们的传统方法中造成瓶颈。对于桌面渲染,我们会先渲染所有不透明的几何体,然后处理背景,再处理透明的几何体,最后进行后期处理。每个步骤都需要将当前的结果读进图块内存,执行对应的运算后再写出。我们需要等待所有图块都完成后才能继续下一个阶段。
The first important change in the mobile renderer is that the mobile renderer does not use the RGBA16F texture formats that the desktop renderer does. Instead, it is using an R10G10B10A2 UNORM texture format. This halves the bandwidth required and has further improvements as mobile hardware often further optimizes for 32-bit formats. The tradeoff is that the mobile renderer has limited HDR capabilities due to the reduced precision and maximum values in the color data.
第二个重要更改就是尽可能使用子阶段(sub-pass)。子阶段能够按照图块来执行渲染步骤,节省每个渲染阶段之间读写图块带来的开销。使用子阶段带来的限制是无法读取相邻像素,因为我们只能针对单一图块进行处理。
子阶段的这一限制导致我们无法高效实现辉光、景深等特性。类似地,如果需要读取屏幕纹理或者深度纹理,我们就必须将渲染结果完全写出,限制对子阶段的使用。启用这种特性时,会混用子阶段和正常阶段,因此会带来明显的性能损失。
On desktop platforms, the use of sub-passes won't have any impact on performance. However, this rendering method can still perform better than Forward+ in simple scenes thanks to its lower complexity and lower bandwidth usage. This is especially noticeable on low-end GPUs, integrated graphics or in VR applications.
由于关注点在于低端设备,这种渲染方法并不提供 SDFGI、体积雾和雾体积等高端渲染特性。部分后期处理效果也不可用。
兼容
备注
This is the only rendering method available when using the OpenGL driver. This rendering method is not available when using Vulkan, Direct3D 12, or Metal.
This is a traditional (non-clustered) forward renderer. Internally, it is called GL Compatibility. It's intended for old GPUs that don't have Vulkan support, but still works very efficiently on newer hardware. Specifically, it is optimized for older and lower-end mobile devices. However, many optimizations carry over making it a good choice for older and lower-end desktop as well.
与“移动”渲染器类似,“兼容”渲染器在进行 3D 渲染时使用的也是 R10G10B10A2 UNORM 纹理。与移动渲染器不同的是,颜色都经过了色调映射,以 sRGB 格式存储,因此不支持 HDR。这样就不需要再执行色调映射阶段,能够使用低位纹理,不会产生明显的条带。
“兼容”渲染器在绘制带光照的对象时使用的传统的单阶段向前方法,但是带阴影的灯光会使用多阶段方法。确切地说,第一个阶段能够绘制多个不带阴影的灯光以及一个带阴影的 DirectionalLight3D。后续的各个阶段中,最多只能分别绘制一个带阴影的 OmniLight3D、 SpotLight3D、 DirectionalLight3D。带阴影的灯光对场景的影响与不带阴影的灯光不同,因为光照的混合使用的是 sRGB 空间而不是线性空间。这种区别会影响场景的外观,针对“兼容”渲染器设计场景时需要谨记于心。
Given its low-end focus, this rendering method does not provide high-end rendering features (even less so compared to Mobile). Most post-processing effects are not available.
为什么不使用延迟渲染?
向前渲染通常能够在性能和灵活性之间达到更好的平衡,尤其是在灯光使用了集群方法的情况下。延迟渲染虽然在某些情况下更快,但是灵活性较低、使用 MSAA 需要特殊处理。MSAA 能够为非写实画风的游戏带来很大提升,因此我们选择在 Godot 4 使用向前渲染(Godot 3 也一样)。
话虽如此,向前渲染器中确实有一部分是使用延迟方法执行的,以便在可能的情况下进行一些优化。这一点尤其适用于 VoxelGI 和 SDFGI。
未来可能会开发集群延迟渲染器。这种渲染器可以在对性能的要求大于灵活性的场合使用。
渲染驱动
Godot 4 支持以下图形 API:
Vulkan
这是 Godot 4 的主要驱动,大部分开发集中在这个驱动上。
Vulkan 1.0 是必要的基准,Vulkan 1.1 和 1.2 的特性会有可用时使用。我们使用 volk 作为 Vulkan 加载器,使用 Vulkan Memory Allocator 进行内存管理。
使用 Vulkan 驱动时支持 Forward+ 和移动 渲染方法。
Vulkan 上下文的创建:
Direct3D 12 上下文的创建:
Direct3D 12
与 Vulkan 类似,Direct3D 12 驱动仅支持现代平台,是针对 Windows 和 Xbox 设计的(鉴于 Xbox 上无法直接使用 Vulkan)。
使用 Direct3D 12 时支持 Forward+ 和移动 渲染方法。
核心着色器 are shared with the Vulkan renderer. Shaders are transpiled from SPIR-V to DXIL using Mesa NIR (more information).
This driver is still experimental and only available in Godot 4.3 and later. While Direct3D 12 allows supporting Direct3D-exclusive features on Windows 11 such as windowed optimizations and Auto HDR, Vulkan is still recommended for most projects. See the pull request that introduced Direct3D 12 support for more information.
Metal
Godot provides a native Metal driver that works on all Apple Silicon hardware (macOS ARM). Compared to using the MoltenVK translation layer, this is significantly faster, particularly in CPU-bound scenarios.
Both the Forward+ and Mobile 渲染方法 can be used with Metal.
核心着色器 are shared with the Vulkan renderer. Shaders are transpiled from GLSL to MSL using SPIRV-Cross.
Godot also supports Metal rendering via MoltenVK, which is used as a fallback when native Metal support is not available (e.g. on x86 macOS).
This driver is still experimental and only available in Godot 4.4 and later. See the pull request that introduced Metal support for more information.
OpenGL
这个驱动使用 OpenGL ES 3.0,针对的是不支持 Vulkan 的旧有设备以及低端设备。桌面平台运行该驱动时使用的是 OpenGL 3.3 Core Profile,因为桌面平台的大部分图形驱动不支持 OpenGL ES。Web 导出使用的是 WebGL 2.0。
It is possible to use OpenGL ES 3.0 directly on desktop platforms
by passing the --rendering-driver opengl3_es command line argument, although this
will only work on graphics drivers that feature native OpenGL ES support (such
as Mesa).
使用 OpenGL 驱动是只能使用 兼容 渲染方法。
核心着色器 与 Vulkan 渲染器完全不同。
Many advanced features are not supported with this driver, as it targets low-end devices first and foremost.
渲染驱动/方法总结
目前可用的渲染 API + 渲染方法组合如下:
Vulkan + Forward+ (optionally through MoltenVK on macOS and iOS)
Vulkan + Mobile (optionally through MoltenVK on macOS and iOS)
Direct3D 12 + Forward+
Direct3D 12 + Mobile
Metal + Forward+
Metal + Mobile
OpenGL + Compatibility (optionally through ANGLE on Windows and macOS)
Each combination has its own limitations and performance characteristics. Make sure to test your changes on all rendering methods if possible before opening a pull request.
RenderingDevice 抽象
备注
OpenGL 驱动不使用 RenderingDevice 抽象。
To make the complexity of modern low-level graphics APIs more manageable, Godot uses its own abstraction called RenderingDevice.
This means that when writing code for modern rendering methods, you don't actually use the Vulkan, Direct3D 12, or Metal APIs directly. While this is still lower-level than an API like OpenGL, this makes working on the renderer easier, as RenderingDevice will abstract many API-specific quirks for you. The RenderingDevice presents a similar level of abstraction as WebGPU.
Vulkan RenderingDevice 实现:
Direct3D 12 RenderingDevice implementation:
Metal RenderingDevice implementation:
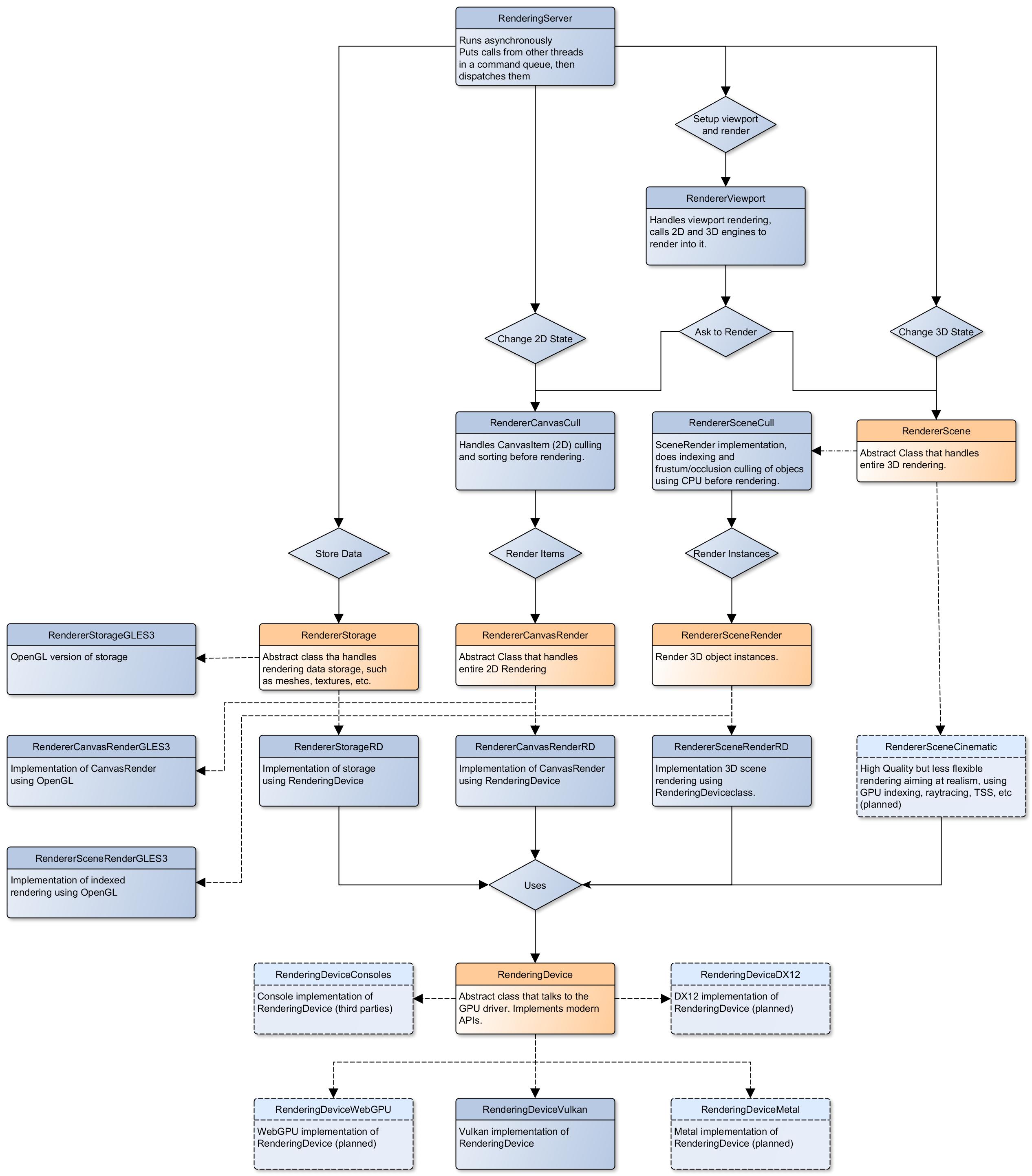
核心渲染类架构
This diagram represents the structure of rendering classes in Godot, including the RenderingDevice abstraction:
核心着色器
While shaders in Godot projects are written using a custom language inspired by GLSL, core shaders are written directly in GLSL.
These core shaders are embedded in the editor and export template binaries at compile-time. To see any changes you've made to those GLSL shaders, you need to recompile the editor or export template binary.
Some material features such as height mapping, refraction and proximity fade are not part of core shaders, and are performed in the default BaseMaterial3D using the Godot shader language instead (not GLSL). This is done by procedurally generating the required shader code depending on the features enabled in the material.
By convention, shader files with _inc in their name are included in other
GLSL files for better code reuse. Standard GLSL preprocessing is used to achieve
this.
警告
Core material shaders will be used by every material in the scene – both with the default BaseMaterial3D and custom shaders. As a result, these shaders must be kept as simple as possible to avoid performance issues and ensure shader compilation doesn't become too slow.
If you use if branching in a shader, performance may decrease as
VGPR usage will increase in the
shader. This happens even if all pixels evaluate to true or false in
a given frame.
If you use #if preprocessor branching, the number of required shader
versions will increase in the scene. In a worst-case scenario, adding a
single boolean #define can double the number of shader versions that
may need to be compiled in a given scene. In some cases, Vulkan
specialization constants can be used as a faster (but more limited)
alternative.
This means there is a high barrier to adding new built-in material features in Godot, both in the core shaders and BaseMaterial3D. While BaseMaterial3D can make use of dynamic code generation to only include the shader code if the feature is enabled, it'll still require generating more shader versions when these features are used in a project. This can make shader compilation stutter more noticeable in complex 3D scenes.
See The Shader Permutation Problem and Branching on a GPU blog posts for more information.
核心 GLSL 材质着色器:
Forward+: servers/rendering/renderer_rd/shaders/forward_clustered/scene_forward_clustered.glsl
Mobile: servers/rendering/renderer_rd/shaders/forward_mobile/scene_forward_mobile.glsl
Compatibility:drivers/gles3/shaders/scene.glsl
材质着色器生成:
Other GLSL shaders for Forward+ and Mobile rendering methods:
Compatibility 渲染方法的其他 GLSL 着色器:
2D 与 3D 渲染的拆分
备注
The following is only applicable in the Forward+ and Mobile rendering methods, not in Compatibility. Multiple Viewports can be used to emulate this when using the Compatibility renderer, or to perform 2D resolution scaling.
2D and 3D are rendered to separate buffers, as 2D rendering in Godot is performed in LDR sRGB-space while 3D rendering uses HDR linear space.
The color format used for 2D rendering is RGB8 (RGBA8 if the Transparent property on the Viewport is enabled). 3D rendering uses a 24-bit unsigned normalized integer depth buffer, or 32-bit signed floating-point if a 24-bit depth buffer is not supported by the hardware. 2D rendering does not use a depth buffer.
3D resolution scaling is performed differently depending on whether bilinear or FSR 1.0 scaling is used. When bilinear scaling is used, no special upscaling shader is run. Instead, the viewport's texture is stretched and displayed with a linear sampler (which makes the filtering happen directly on the hardware). This allows maximizing the performance of bilinear 3D scaling.
The configure() function in RenderSceneBuffersRD reallocates the 2D/3D
buffers when the resolution or scaling changes.
目前暂不支持动态分辨率缩放,但有计划在未来 Godot 版本中加入。
2D 和 3D 渲染缓冲区配置 C++ 代码:
FSR 1.0:
2D 渲染技术
2D 光照渲染在单个阶段中进行,以便在场景中有大量光照时获得更高的性能。
Forward+ 和移动渲染方法目前暂不支持 2D 分批,但计划在未来版本中加入。
The Compatibility renderer features 2D batching to improve performance, which is especially noticeable with lots of text on screen.
MSAA can be enabled in 2D to provide "automatic" line and polygon antialiasing,
but FXAA does not affect 2D rendering as it's calculated before 2D rendering
begins. Godot's 2D drawing methods such as the Line2D node or some CanvasItem
draw_*() methods provide their own way of antialiasing based on triangle
strips and vertex colors, which don't require MSAA to work.
A 2D signed distance field representing LightOccluder2D nodes in the viewport is automatically generated if a user shader requests it. This can be used for various effects in custom shaders, such as 2D global illumination. It is also used to calculate particle collisions in 2D.
2D SDF 生成 GLSL 着色器:
3D 渲染技术
分批和实例
In the Forward+ renderer, Vulkan instancing is used to group rendering of identical objects for performance. This is not as fast as static mesh merging, but it still allows instances to be culled individually.
精灵、多边形和线条渲染
备注
Decal rendering is currently not available in the Compatibility renderer.
The Forward+ renderer uses clustered lighting. This allows using as many lights as you want; performance largely depends on screen coverage. Shadow-less lights can be almost free if they don't occupy much space on screen.
All rendering methods also support rendering up to 8 directional lights at the same time (albeit with lower shadow quality when more than one light has shadows enabled).
The Mobile renderer uses a single-pass lighting approach, with a limitation of 8 OmniLights + 8 SpotLights affecting each Mesh resource (plus a limitation of 256 OmniLights + 256 SpotLights in the camera view). These limits are hardcoded and can't be adjusted in the project settings.
The Compatibility renderer uses a hybrid single-pass + multi-pass lighting approach. Lights without shadows are rendered in a single pass. Lights with shadows are rendered in multiple passes. This is required for performance reasons on mobile devices. As a result, performance does not scale well with many shadow-casting lights. It is recommended to only have a handful of lights with shadows in the camera frustum at a time and for those lights to be spread apart so that each object is only touched by 1 or 2 shadowed lights at a time. The maximum number of lights visible at once can be adjusted in the project settings.
在所有这三种方法中,不带阴影的光照开销远低于带阴影的光照。为提升性能,光照只有在自身被修改或者范围内的物体被修改时才会更新。Godot 目前不分离静态和动态阴影渲染,但有计划在未来版本中加入这一特性。
Clustering is also used for reflection probes and decal rendering in the Forward+ renderer.
阴影贴图
Both Forward+ and Mobile methods use PCF to filter shadow maps and create a soft penumbra. Instead of using a fixed PCF pattern, these methods use a vogel disk pattern which allows for changing the number of samples and smoothly changing the quality.
Godot also supports percentage-closer soft shadows (PCSS) for more realistic shadow penumbra rendering. PCSS shadows are limited to the Forward+ renderer as they're too demanding to be usable in the Mobile renderer. PCSS also uses a vogel-disk shaped kernel.
Additionally, both shadow-mapping techniques rotate the kernel on a per-pixel basis to help soften under-sampling artifacts.
The Compatibility renderer supports shadow mapping for DirectionalLight3D, OmniLight3D, and SpotLight3D lights.
Temporal antialiasing
备注
Only available in the Forward+ renderer, not the Mobile or Compatibility renderers.
Godot 采用一套基于旧版 Spartan Engine TAA 的实现方法。
Temporal antialiasing requires motion vectors to work. If motion vectors are not correctly generated, ghosting will occur when the camera or objects move.
Motion vectors are generated on the GPU in the main material shader. This is done by running the vertex shader corresponding to the previous rendered frame (with the previous camera transform) in addition to the vertex shader for the current rendered frame, then storing the difference between them in a color buffer.
Alternatively, FSR 2.2 can be used as an upscaling solution that also provides its own temporal antialiasing algorithm. FSR 2.2 is implemented on top of the RenderingDevice abstraction as opposed to using AMD's reference code directly.
TAA resolve:
FSR 2.2:
全局光照
备注
VoxelGI and SDFGI are only available in the Forward+ renderer, not the Mobile or Compatibility renderers.
LightmapGI baking is only available in the Forward+ and Mobile renderers, and can only be performed within the editor (not in an exported project). LightmapGI rendering is supported by the Compatibility renderer.
Godot 支持基于体积像素的全局光照 (VoxelGI),带符号距离场全局光照 (SDFGI) 和光照贴图烘焙与渲染 (LightmapGI)。如果想要的话,可以同时使用多种方案。
Lightmap baking happens on the GPU using Vulkan compute shaders. The GPU-based lightmapper is implemented in the LightmapperRD class, which inherits from the Lightmapper class. This allows for implementing additional lightmappers, paving the way for a future port of the CPU-based lightmapper present in Godot 3.x. This would allow baking lightmaps while using the Compatibility renderer.
核心 GI C++ 代码:
scene/3d/voxel_gi.cpp - VoxelGI node
editor/plugins/voxel_gi_editor_plugin.cpp - Editor UI for the VoxelGI node
核心 GI GLSL 着色器:
servers/rendering/renderer_rd/shaders/environment/voxel_gi.glsl
servers/rendering/renderer_rd/shaders/environment/voxel_gi_debug.glsl - VoxelGI debug draw mode
servers/rendering/renderer_rd/shaders/environment/sdfgi_debug.glsl - SDFGI Cascades debug draw mode
servers/rendering/renderer_rd/shaders/environment/sdfgi_debug_probes.glsl - SDFGI Probes debug draw mode
servers/rendering/renderer_rd/shaders/environment/sdfgi_integrate.glsl
servers/rendering/renderer_rd/shaders/environment/sdfgi_preprocess.glsl
servers/rendering/renderer_rd/shaders/environment/sdfgi_direct_light.glsl
光照贴图器 C++ 代码:
scene/3d/lightmap_gi.cpp - LightmapGI node
editor/plugins/lightmap_gi_editor_plugin.cpp - Editor UI for the LightmapGI node
scene/3d/lightmapper.cpp - Abstract class
modules/lightmapper_rd/lightmapper_rd.cpp - GPU-based lightmapper implementation
光照贴图器 GLSL 着色器:
景深
备注
Only available in the Forward+ and Mobile renderers, not the Compatibility renderer.
The Forward+ and Mobile renderers use different approaches to DOF rendering, with different visual results. This is done to best match the performance characteristics of the target hardware. In Forward+, DOF is performed using a compute shader. In Mobile, DOF is performed using a fragment shader (raster).
Box, hexagon and circle bokeh shapes are available (from fastest to slowest). Depth of field can optionally be jittered every frame to improve its appearance when temporal antialiasing is enabled.
景深 C++ 代码:
景深 GLSL 着色器(计算 - 用于 Forward+)
Depth of field GLSL shader (raster - used for Mobile):
屏幕空间效果(SSAO、SSIL、SSR、SSS)
备注
Only available in the Forward+ renderer, not the Mobile or Compatibility renderers.
The Forward+ renderer supports screen-space ambient occlusion, screen-space indirect lighting, screen-space reflections and subsurface scattering.
SSAO uses an implementation derived from Intel's ASSAO (converted to Vulkan). SSIL is derived from SSAO to provide high-performance indirect lighting.
当SSAO和SSIL都启用时,SSAO和SSIL的部分区域将被共享以减少性能影响。
默认情况下,SSAO和SSIL以一半分辨率执行,以提高性能。SSR始终以半分辨率执行,以提高性能。
屏幕空间效果 C++ 代码:
屏幕空间环境光遮蔽 GLSL 着色器:
servers/rendering/renderer_rd/shaders/effects/ssao_blur.glsl
servers/rendering/renderer_rd/shaders/effects/ssao_interleave.glsl
servers/rendering/renderer_rd/shaders/effects/ssao_importance_map.glsl
屏幕空间间接光照 GLSL 着色器:
servers/rendering/renderer_rd/shaders/effects/ssil_blur.glsl
servers/rendering/renderer_rd/shaders/effects/ssil_interleave.glsl
servers/rendering/renderer_rd/shaders/effects/ssil_importance_map.glsl
屏幕空间反射 GLSL 着色器:
servers/rendering/renderer_rd/shaders/effects/screen_space_reflection.glsl
servers/rendering/renderer_rd/shaders/effects/screen_space_reflection_scale.glsl
servers/rendering/renderer_rd/shaders/effects/screen_space_reflection_filter.glsl
次表面散射 GLSL:
天空渲染
参见
Godot supports using shaders to render the sky background. The radiance map (which is used to provide ambient light and reflections for PBR materials) is automatically updated based on the sky shader.
The SkyMaterial resources such as ProceduralSkyMaterial, PhysicalSkyMaterial and PanoramaSkyMaterial generate a built-in shader for sky rendering. This is similar to what BaseMaterial3D provides for 3D scene materials.
A detailed technical implementation can be found in the Custom sky shaders in Godot 4.0 article.
天空渲染 C++ 代码:
servers/rendering/renderer_rd/environment/sky.cpp - Sky rendering
scene/resources/sky.cpp - Sky resource (not to be confused with sky rendering)
scene/resources/sky_material.cpp SkyMaterial resources (used in the Sky resource)
天空渲染 GLSL 着色器:
体积雾
备注
Only available in the Forward+ renderer, not the Mobile or Compatibility renderers.
参见
Godot supports a frustum-aligned voxel (froxel) approach to volumetric fog rendering. As opposed to a post-processing filter, this approach is more general-purpose as it can work with any light type. Fog can also use shaders for custom behavior, which allows animating the fog or using a 3D texture to represent density.
The FogMaterial resource generates a built-in shader for FogVolume nodes. This is similar to what BaseMaterial3D provides for 3D scene materials.
A detailed technical explanation can be found in the Fog Volumes arrive in Godot 4.0 article.
体积雾 C++ 代码:
servers/rendering/renderer_rd/environment/fog.cpp - General volumetric fog
scene/3d/fog_volume.cpp - FogVolume node
scene/resources/fog_material.cpp - FogMaterial resource (used by FogVolume)
体积雾 GLSL 着色器:
遮挡剔除
While modern GPUs can handle drawing a lot of triangles, the number of draw calls in complex scenes can still be a bottleneck (even with Vulkan, Direct3D 12, and Metal).
Godot 4 supports occlusion culling to reduce overdraw (when the depth prepass is disabled) and reduce vertex throughput. This is done by rasterizing a low-resolution buffer on the CPU using Embree. The buffer's resolution depends on the number of CPU threads on the system, as this is done in parallel. This buffer includes occluder shapes that were baked in the editor or created at runtime.
As complex occluders can introduce a lot of strain on the CPU, baked occluders can be simplified automatically when generated in the editor.
Godot's occlusion culling doesn't support dynamic occluders yet, but OccluderInstance3D nodes can still have their visibility toggled or be moved. However, this will be slow when updating complex occluders this way. Therefore, updating occluders at runtime is best done only on simple occluder shapes such as quads or cuboids.
这种基于CPU的方法与其他解决方案相比有一些优势,如门户和房间或基于GPU的剔除解决方案:
不需要手动设置(但可以手动调整以获得最佳性能)。
没有帧延迟,这在摄像机切换期间的过场动画中或者当摄像机在墙后快速移动时是有问题的。
适用于所有渲染驱动程序和方法,不会因驱动程序或GPU硬件而出现不可预测的行为。
Occlusion culling is performed by registering occluder meshes, which is done using OccluderInstance3D nodes (which themselves use Occluder3D resources). RenderingServer then performs occlusion culling by calling Embree in RendererSceneOcclusionCull.
遮挡剔除 C++ 代码:
Visibility range (LOD)
Godot支持手动创作的层次细节层次(HLOD),距离由用户在检查器中指定。
In RenderingSceneCull, the _scene_cull() and _render_scene() functions
are where most of the LOD determination happens. Each viewport can render the
same mesh with different LODs (to allow for split screen rendering to look correct).
Visibility range C++ code:
自动网格 LOD
The ImporterMesh class is used for the 3D mesh import workflow in the editor.
Its generate_lods() function handles generating using the
meshoptimizer library.
LOD mesh generation also generates shadow meshes at the same time. These are meshes that have their vertices welded regardless of smoothing and materials. This is used to improve shadow rendering performance by lowering the vertex throughput required to render shadows.
The RenderingSceneCull class's _render_scene() function determines which
mesh LOD should be used when rendering. Each viewport can render the
same mesh with different LODs (to allow for split screen rendering to look correct).
The mesh LOD is automatically chosen based on a screen coverage metric. This takes resolution and camera FOV changes into account without requiring user intervention. The threshold multiplier can be adjusted in the project settings.
为了提高性能,阴影渲染和反射探测渲染也选择自己的网格LOD阈值(可以不同于主场景渲染)。
Mesh LOD generation on import C++ code:
Mesh LOD determination C++ code: