关于
入门
手册
.blend
res://
user://
reset_physics_interpolation()
import
@tool
@export_storage
@export_custom
@export_tool_button
@deprecated
@experimental
TIME
贡献
auto
#pragma once
try
catch
社区
类参考
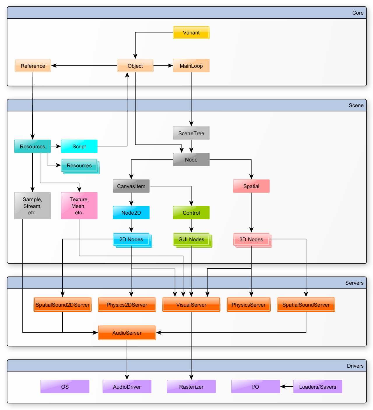
下图描述了Godot 所使用的架构,从核心组件到抽象驱动,中间是场景结构和服务器。